platform LODI STAR EMPIRE adalah platform blockchain yang menyediakan kesempatan adil kepada calon selebriti yang bermimpi artis untuk menciptakan industri musik yang sehat. LODI adalah platform cryptocurrency blockchain yang membantu artis dan konsumen berkomunikasi secara langsung dan mencapai impian mereka.
Ini hanya aspek permukaan saja dab industri musik Korea terus berkembang hingga hari ini. Korea merupakan pasar musik yang besar ke-9 di dunia dan ukuran pasarnya terus berkembang dengan berpusat pada K-POP.
Proyek LODI STAR EMPIRE yang menghasilkan banyak artis termasuk Children of Empire, adalah alat funding baru berdasarkan blockchain dan mendukung pertunjukan di luar negeri untuk artis baru dan proyek dukungan praktis yang menghubungkan penggemar luar negeri dengan artis Korea.
Silsilah gelombang Korea yang dimulai dengan drama, berkembang di seluruh dunia dan pada saat ini diikuti oleh Bangtan Sonyeondan yang membentuk fandom tebal yang berusia 10~20-an. Gelombang Korea baru, yang dipimpin oleh Bangtan Sonyeondan, sedang menyebar ke seluruh dunia melalui konten khusus platform yang menghubungkan online dan mobile.
| Tahapan | Objek | Jenis | Konsumen | Daerah |
| gelombang Korea 1.0 | bintang | K-Drama | tipe ketertarikan | Asia Timur |
| gelombang Korea 2.0 | idola | K-POP | tipe pengalaman | Asia |
| gelombang Korea 3.0 | gaya | K-Culture | tipe prosumer | Dunia |
| konten | musik | pertunjukan | fashion | kecantikan |
Tetapi, pasar musik yang mementingkan agensi besar, adalah struktur dapat bergerak grup idola saja yang dibuat oleh komposer profesional dan koreografer profesional spesifik. Jadi, ini membawa masalah struktural hingga membuat lebih sulit bagi perusahaan kecil dan menengah bukan perusahaan besar atau artis lajang untuk debut.
Alhasil STAR EMPIRE telah memulai platform LODI yang membentuk artis untuk bertujuan industri musik yang seimbang. LODI bermaksud tokenisasi industri musik dalam negeri dengan menggunakan teknologi blockchain untuk menumbuhkan artis, dan menawarkan metode funding baru di ekosistem musik.
menghilangkan kesulitan memprediksi hasil sebab informasi dan data yang terfragmentasi
mencegah pemalsuan dan perubahan terhadap hak cipta dan distribusi pendapatan
blokir tindakan operasi palsu terhadap ARTIST/peringkat sumber suara, dsb
membentuk pasar baru yang menghindari fiksasi bisnis berbiaya tinggi dan laba tinggi
mengambil keputusan yang masuk akal dengan berdasarkan data > meningkatkan kesehatan ekosistem dengan mengurangi risiko
dan lingkungan produksi yang dapat diikuti oleh penggemar secara inisiatif dan mengumpulkan dana secara sukarela > meraih keanekaragaman ekosistem
Platform LODI adalah platform mobile yang membuat artis dan fandom yang bertujuan industri musik yang seimbang. Dan mewujudkan sistem kompensasi yaitu
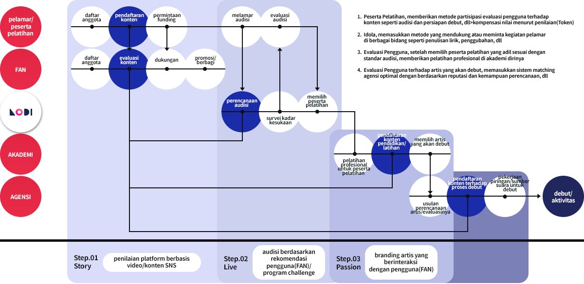
LODI adalah platform komunitas yaitu artis mengunggah konten(foto/video seperti vokal, koreografi, dan sumber suara, dsb) dan ‘FAN’ beraktivitas terhadap kontennya seperti mengevaluasi(suka), membuat komentar, berbagi, follow, dsb.
Artis yang dinilai tinggi oleh FAN, mendapatkan kesempatan untuk mengikuti audisi di LODI dan peserta pelatihan yang terpilih akan menerima pelatihan sistematis di Akademi LODI. Setelahnya mereka dapat debut dan mulai bergerak dengan dibantu agen mitra. Artis dapat mengunggah konten-konten(latihan, pendidikan, kehidupan sehari-hari, dll) yang dibuat dalam kurikulum pelatihan di LODI, atau dapat membentuk fandom dengan komunikasi berkelanjutan dengan FAN melalui siaran langsung, kegiatan komunitas, dsb.
FAN menggunakan token LODI yang diperoleh dalam proses komunikasi atau membelinya secara langsung untuk membeli item, kegiatan fan club/fan meeting, meminta pertunjukan, dan membeli tiket, dll, dan dapat menerima kompensasi dari sebagian pendapatan album dengan funding pada produksi album agar artis favoritmu dapat debut.
LODI Token Use Cases(1/4)
LODI Token Use Cases(2/4)
LODI Token Use Cases(3/4)
LODI Token Use Cases(4/4)
momen berharga dari kita semua dan membuat momen menyenangkan menjadi apa yang istimewa
latihan dipenuhi gairah secara real-time dan juga berbagi waktu menyenangkan
impian semua orang dan menemui bakat seperti permata tersembunyi selama 365 hari
berkomunikasi dan bertemu, dan semua orang berkomunikasi bahkan menyampaikan berita dengan benar
masa depan, di sini dapat menemukan musisi dan pencipta musik dan berkomunikasi dengannya
dengan saling berkumpul fan-fan, dan fan dirinya mencari dan mendukung secara langsung
Agen mitra LODI dan artisnya mengunggah berbagai konten ke platform LODI. Pengguna LODI berpartisipasi dalam pembentukan fandom seraya menonton konten media artis yang diunggah di aplikasi mobile. Fan agensi yang sudah ada dan fan baru yang dimasukkan melalui LODI, memperluas fandom.
LODI memberikan pendidikan yang terperinci dan sistematis yang tidak dapat disediakan oleh platform entertainment lain yang berbasis blockchain karena memiliki akademi dirinya.
Jika tidak hanya artis tetapi LODI FAN juga ingin, dapat mendaftar kelas dengan menggunakan token LODI di akademi artis LODI. Jika muncul artis memiliki fandom yang cukup, LODI membantu debut dengan menghubungkan artis dan agen mitra.
LODI diimplementasikan dengan token melalui "ERC-20 Token Standard" salah satu smart contract service di jaringan Ethereum.
Token dapat ditukar melalui bursa, dan pengguna LODI dapat menggunakan layanan funding untuk mendukung pengembangan dan debut artis, layanan iklan/perdagangan untuk membayar/membeli artis MD, dan layanan akademi untuk membantu pengguna umum berpendidikan musik secara keseluruhan.
video yang diunggah di platform LODI oleh peserta pelatihan akademi atau oleh pengguna umum dari LODI, dienkripsi dengan AES-256 dan disimpan dalam blockchain sehingga mencegah pemalsuan dan perubahan.
Pengguna LODI dapat membeli token LODI yang terdaftar di bursa cryptocurrency, atau dapat diperoleh dengan kompensasi yang didapatkan dari hasil penggunaan platform LODI.
Token yang diperoleh dengan cara ini, dapat digunakan di platform dan akademi LODI.
| No. | metode konsumsi/holding token |
| 1 | membeli MD |
| 2 | membeli untuk fan meeting/konser/sumber suara |
| 3 | funding untuk sponsor artis dan produksi rekaman |
| 4 | membeli item di platform LODI |
| 5 | menerima pendidikan di Akademi LODI |
| 6 | langganan layanan premium LODI |
| 7 | token dividen oleh token holding |

Agen-agen mitra LODI yang telah menghasilkan artis terbaik, memberikan know-how dan pengalaman yang telah mereka kumpulkan kepada peserta pelatihan yang dipilih di LODI sehingga memulai debut dan kegiatannya bersama mereka. Dan penyanyi dari agen bekerja sama untuk pemasaran LODI dan mentoring kepada peserta pelatihan, artis.

(Nine Muses,Impact)

(Mamamu,Yangpa)

(Dalshabet,Dreamcatcher)

(Secret,Sleepy,B.A.P)

(Cheongha)

(B1A4,Oh my girl)

(Lee Sun-hee,Lee Seung-gi,Bora)

(Momoland)

(Hong Jin-young)

(Lim Chang-jung,U Kiss)

(penyanyi, profesor universitas)
Sarjana Musik Profesional, Sekolah Tinggi Musik Berkeley album reguler (ke-7), pekerjaan musik film, penampilan TV, kemajuan radio, dll

(pimpinan musikal,profesor universitas)
Magister Seni, Sekolah Tinggi Seni dan Budaya Pop, Universitas Dankook musikal "Empress Myeongseong", Man Obra Mancha, Mozart,Rebecca, Les Miserables, Mamma Mia, dll anggota komite penilai Phantom Singer JTBC

(gitaris,penyanyi)
presiden Korea Musicians' Association membuat musik(sekitar 9.000) dan berpartisipasinya(25.000) Cho Yong-pil, Yang Hee-eun, Kim Hyun-sik, Shin Seung-hun, Bigbang, IU, dll

(Drummer)
Sarjana Institut Musisi guru Universitas Soongsil, Universitas Myongji, dan Universitas Baekseok lebih dari 500 sesi konser langsung seperti Lee Moon-se, Lee So-ra, Kim Gun-mo, Park Jung-hyun, Kim Bum-soo dan Wheesung, dll

(bassist)
Direktur Asosiasi Musik Rekaman Korea membuat musik(sekitar 9.000) dan berpartisipasinya(kira-kira 25.000 lagu) sesi langsung seperti Seotaiji and Boys, Lee Seung-chul, Shin Seung-hoon

(penyanyi)
profesor Vokal KOREA ARTS CONSERVATORY penyanyi, pemain, penyanyi-penulis lagu, perencana pertunjukan

(penyanyi)
album reguler(ke-5), banyak yang album tunggal penampilan di I Am A Singer, King of mask singer, Too Yoo Project, dll

(penyanyi)
2Bic album reguler(ke-2), banyak yang album tunggal penampilan di King of mask singer, dll

(penyanyi)
CEO perusahaan W.I.P. pelatih vokal untuk Bangtan Sonyeondan, Twice, SunMi, HyunA, dll.

(koreografer)
Direktur Producing STAR EMPIRE direktur koreografi untuk Girls Generation, Super Junior, Shin Hwa, Jay Park, dll

Departemen Hukum, Universitas Yonsei Co-representative, Star Empire Entertainment(sekarang)

CEO, Rising Star(sekarang) Direktur, Star Empire Entertainment(sekarang)

Techno MBA, Universitas Hongik Korea Tourism Organization(dulu) Direktur Penjualan, Star Empire Entertainment(sekarang)

memproduksi lagu representatif dari Wanna One, SoYou, Cosmic Girls, April, Fly To The Sky, Twice, Wonder Girls, EXO Music Producer, Rising Star(sekarang)

produksi koreografi untuk JYP, SM, CJ, dll Dance & Choreography, Rising Star(sekarang)